2026-01-23
B7-H3 ADC的经验
2020年,薛彤彤博士联合行业资深专家共同创立宜联生物。作为一家聚焦肿瘤靶向药物研发的创新型企业,宜联生物以前沿ADC(抗体偶联药物)技术迭代为核心,致力于开发具有突破性疗效的新一代肿瘤靶向药物。

2025年3月,宜联生物研发的B7H3靶向的ADC药物YL201治疗晚期实体瘤的I期临床研究取得突破性进展,相关成果以"A B7H3-targeting antibody–drug conjugate in advanced solid tumors: a phase 1/1b trial"为题发表于国际顶级医学期刊《Nature Medicine》,中山大学肿瘤防治中心张力教授、赵洪云教授及宜联CEO薛彤彤博士为论文的通讯作者。这项研究联合全球54家顶尖肿瘤研究中心,共入组312例经多线治疗失败的晚期实体瘤患者,结果显示:在广泛期小细胞肺癌(ES-SCLC)、鼻咽癌(NPC)、肺淋巴上皮样癌(LELC)及非小细胞肺癌(NSCLC)等瘤种中,该药物展现出突破性疗效数据,客观缓解率(ORR)和疾病控制率(DCR)显著优于现有标准治疗方案。尤为重要的是,YL201表现出优异的安全性特征,为后续关键性III期临床研究奠定了基础。

在72例可评估的广泛期小细胞肺癌(ES-SCLC)患者中,YL201展现出突破性疗效:客观缓解率(ORR)达63.9%,疾病控制率(DCR)达91.7%,中位无进展生存期(mPFS)为6.3个月。该数据较现有二线标准治疗方案拓扑替康(ORR≈24%)和芦比替定(ORR≈35%)呈现近两倍提升,显著改写了ES-SCLC后线治疗格局。基于这一积极数据,宜联生物加速推进YL201在SCLC群体中的关键III期临床布局(NCT06612151),启动“评估注射用YL201对比注射用盐酸拓扑替康在复发性小细胞肺癌患者中的有效性和安全性的多中心、随机对照、开放标签的 III期研究”。

本研究首次揭示B7-H3蛋白的表达(无论是膜表达还是可溶性形式)与YL201的临床疗效无显著相关性,YL201或将无需通过免疫组化或液体活检预先筛选B7-H3高表达患者,从而显著简化临床应用路径,扩大潜在受益人群。

详细的数据如下:研究者通过免疫组化(IHC)检测了152例患者的肿瘤组织样本中B7-H3蛋白的膜表达水平(H-score,范围0-300),同时检测患者血浆中可溶性B7H3(sB7H3)的浓度。结果显示入组的所有肿瘤均检测到B7-H3表达,但不同肿瘤类型的H-score中位数差异较大:小细胞肺癌(ES-SCLC)H-score中位数82.5、鼻咽癌(NPC)H-score中位数137.5、食管鳞癌(ESCC)H-score中位数142.5、肺腺癌(Lung adenocarcinoma)H-score中位数130、肺淋巴上皮瘤样癌(LELC)H-score中位数152.5。

尽管不同肿瘤类型的表达水平存在差异(如LELC最高,SCLC最低),但使用 Kruskal-Wallis 检验比较不同治疗反应组的 B7-H3 表达中位数差异的结果显示,B7-H3表达水平(H-score)在不同应答组中无显著差异(P值未达到显著性阈值),表明B7-H3 膜表达水平与 YL201 的临床疗效(ORR/DCR)无显著相关性。此外,在检测了223例患者治疗前血液中的可溶性B7H3(sB7H3)浓度发现,sB7H3 浓度与疗效无显著相关性(P > 0.05),表明外周血中 sB7H3 水平也无法预测 YL201 的疗效。

当下一部分研究重点在于开发具有高特异性的放射性诊断探针,这类探针能够在PET/CT和SPECT/CT显像中实现分子水平的可视化监测如Trop2(Trop-2泛癌靶点核药赛道风起云涌)、Nectin4(Nectin-4核药研发按下加速键!)等等,有望通过影像筛选靶点-ADC治疗优势人群,同时也为相应ADC药物临床适应症的选择提供分子影像的评估方法。小编认为尽管现有研究表明,B7-H3靶向ADC的临床疗效与靶点表达水平无显著相关性,开发靶向放射性配体疗法(TRT)仍具有临床价值。相较于ADC依赖的化学毒素靶向递送,放射性药物通过高能射线实现物理性肿瘤杀伤,其辐射穿透力不仅可覆盖肿瘤异质性区域,还能破坏免疫抑制性微环境。此外,放射性核素可在治疗前通过PET显像精准筛选靶点阳性患者,并在治疗中实时监测靶标占位与辐射剂量分布,这种动态可视化能力使TRT能够突破传统生物标志物分层局限,为ADC治疗无响应人群开辟新选择。
核药——89Zr-DS-5573a

2018年7月,澳大利亚Austin Health分子影像与治疗系主任及Olivia Newton-John癌症研究所肿瘤靶向实验室主任Andrew M. Scott教授为共同通讯作者在《Theranostics》期刊上正式发表名为“Molecular imaging of T cell co-regulator factor B7-H3 with 89Zr-DS-5573a”的研究论文,开发了一种新型分子成像探针89Zr-DS-5573a,用于靶向检测肿瘤中免疫调节蛋白B7-H3的表达,并探索其诊疗一体化潜力。

通过ELISA证实DS-5573a仅结合人源B7-H3而不识别鼠源B7-H3;Lindmo分析显示其对B7-H3阳性MDA-MB-231细胞的初始免疫反应性达75.0±2.9%,而阴性CT26细胞仅10.85±0.11%;Scatchard分析进一步揭示其亲和力高达Ka=4.0×10⁹ M⁻¹,每个细胞结合位点约87,000个,且探针在人体血清中7天后仍保持57.2%的免疫活性。体内实验显示探针在B7-H3阳性肿瘤中摄取随时间显著升高,第7天达32.32±6.55%ID/g,肿瘤/血液比达5.03±0.73,而B7-H3阴性CT26肿瘤仅10.07%ID/g,PET/MRI成像进一步证实其精准定位能力。在治疗实验中,3 mg/kg治疗剂量DS-5573a可诱导89.8%的肿瘤生长抑制,并注射5μg诊断探针+70μg治疗抗体时导致探针在肿瘤中的摄取降低至16.04±1.97%ID/g(vs无治疗抗体组58.98±16.86%ID/g),证实治疗引起的受体饱和效应,且该饱和状态在末次治疗后一周仍持续存在。

总之,研究表明89Zr-DS-5573a不仅能够非侵入式定量肿瘤B7-H3表达水平,还可通过动态监测受体占位情况为临床剂量优化提供关键依据,整体呈现优异的安全性特征,也因此催生出至今首个申报三期临床的B7H3 ADC药物——DS-7300 (Ifinatamab Deruxtecan,简称I-DXd)。
[89Zr]Zr-Ab-1/2

2025年1月,美国国立卫生研究院(NIH)下属的国家癌症研究所(NCI)癌症研究中心分子影像学部的Orit Jacobson教授为通讯作者在《Journal of Controlled Release》期刊上正式发表名为“Unraveling the dynamics of B7-H3-targeting therapeutic antibodies in cancer through PET imaging and antibody pharmacokinetics”的研究论文,研究通过PET成像和抗体药代动力学分析,揭示了两种靶向B7-H3蛋白的治疗抗体(Ab-1和Ab-2)在肿瘤中的动态差异及其机制。

研究显示,Ab-1对B7-H3的4Ig和2Ig两种异构体均具有高亲和力(4Ig KD=2 nM,2Ig KD=26 nM),能在注射后24小时内实现高达74% ID/g的肿瘤特异性高摄取,但其滞留时间显著短于预期,96小时后肿瘤活性下降至5-31% ID/g。深入机制研究表明,Ab-1的快速清除与肿瘤微环境中基质金属蛋白酶(MMPs,尤其是MMP9和MMP2)介导的蛋白水解作用密切相关:蛋白酶通过切割Ab-1结合的2Ig异构体,导致抗体-抗原复合物解离,释放出小分子片段经尿液排出。

相比之下,仅特异性结合4Ig异构体的Ab-2(KD=3 nM)虽肿瘤滞留稳定(96小时保留约80%初始摄取),但总体摄取低于Ab-1,且肝脾摄取更高。

研究表明,B7-H3靶向抗体的肿瘤分布与滞留受抗体-抗原结合特性(异构体选择性)、肿瘤微环境(蛋白酶活性)及抗体药代动力学的共同调控。Ab-1的高穿透性和快速代谢特性适合搭载短半衰期核素(如212Pb、67Cu)实施分次放疗或预靶向治疗,而Ab-2的稳定滞留特性则更适配长半衰期核素(如90Y)的持续辐射杀伤,Ab-1和Ab-2的互补特性提示需根据肿瘤生物学特征和放射性核素特性制定个体化治疗方案。
核药——[177Lu]Lu-FL801

AACR 2025 ,辐联科技首席科学官刘发博士进行的两项壁报展示
辐联科技开发的Clear-X™连接技术,专门用于优化VHH及其他类似尺寸蛋白载体(如Affibody和DARPins)普遍存在的非理想生物分布特性。利用Clear-X™技术,辐联构建了靶向B7-H3的放射性配体药物FL801。体外实验显示,FL801对B7-H3具有亚纳摩尔级亲和力(<1 nM)。FL801与放射性核素177Lu的偶联产物[177Lu]Lu-FL801放射化学纯度(RCP)>98%,摩尔活度为18.5 MBq/nmol,且在4℃缓冲液中可稳定保存5天。

AACR 2025,源自辐联科技壁报展示
通过SPECT/CT成像及离体组织放射性计数分析,[177Lu]Lu-FL801在B7-H3阳性荷瘤小鼠中展现出优异的体内分布特性。肿瘤摄取显著:注射后24小时和72小时,肿瘤放射性信号强度远超所有正常器官;24小时的肿瘤摄取率>30% ID/g,肿瘤/肾脏(T/K)比值>2.0,较未经Clear-X™修饰的原始VHH载体(肿瘤摄取率2.3% ID/g,T/K比值<0.01)实现较大提升。

在单次注射11.1 MBq [177Lu]Lu-FL801的荷瘤小鼠模型中,该治疗耐受性良好,所有动物均达到肿瘤完全缓解。综上,临床前数据表明[177Lu]Lu-FL801有望成为B7-H3阳性肿瘤的潜在治疗选择,支持其推进至临床研究。此外,Clear-X™技术成功解决了小分子蛋白载体RDCs的分布难题,未来可推广至Affibody、DARPin等同类载体,为精准靶向放射治疗开辟新路径。
BetaBart

2024年10月3日,Radiopharm Theranostics(澳大利亚上市公司,ASX:RAD)宣布其靶向B7-H3的放射性抗体药物BetaBart(RV-01)取得重要进展。该公司已向FDA提交pre-IND会议申请,并成功完成首个GMP批次抗体与螯合剂的生产。BetaBart是与MD安德森癌症中心合作开发的全球首个针对B7-H3(4lg亚型)的放射性药物,该靶点在多种肿瘤中过度表达且与不良预后相关。

临床前数据显示,BetaBart能缩小肿瘤并延长动物生存期。其抗体经工程改造后缩短了血液半衰期,减少脱靶毒性,更适合临床应用。计划于2025年中启动首次人体I/II期试验,使用镥-177同位素治疗多种癌症,且同位素供应链已通过多份合同确保,公司CEO和MD安德森研究者团队均强调合作成果显著,并对推进临床试验充满期待。

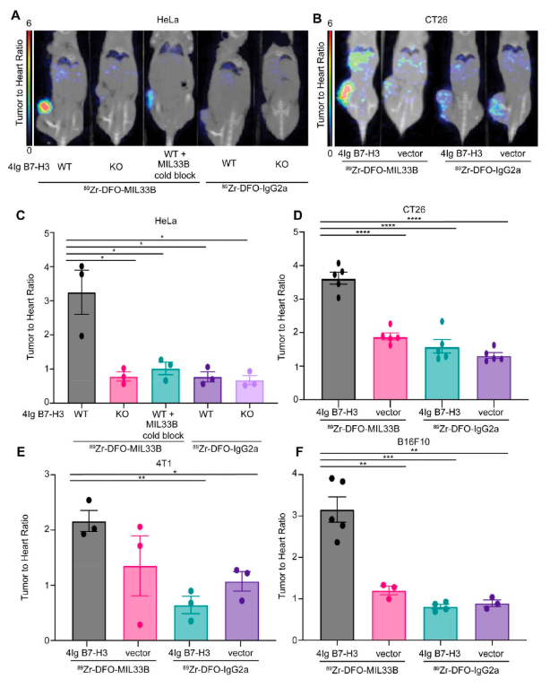
对其披露的临床前信息(本研究相关的专利已授权Radiopharm Ventures)进行分析发现(Anti-Cancer Immune Priming with Beta-Radioligand Therapy and Isoform-Selective Targeting of 4Ig-B7-H3),抗4Ig-B7-H3单克隆抗体MIL33B通过特异性靶向肿瘤细胞膜表面的4Ig-B7-H3异构体(亲和力KD=72 pM),有效规避了可溶性2Ig-B7-H3的干扰,并利用β放射性核素90Y的"交叉火力"效应,在多种临床前模型中实现了53%的长期生存率。机制研究揭示,该疗法通过辐射诱导的免疫原性细胞死亡激活CD8+ T细胞依赖性抗肿瘤免疫,形成免疫记忆突破了传统放疗仅限局部治疗的局限。研究通过活细胞筛选、PET-CT靶向验证及免疫组化分析,证实了MIL33B在实体瘤微环境中的精准蓄积和系统性免疫激活效应。
结语
相较于B7H3靶向ADC药物的快速发展,该靶点的放射性核素偶联药物研发仍处于早期探索阶段,基于β/α粒子放射效应的B7H3-RDC有望突破现有治疗格局:其一,通过整合放射性同位素(如177Lu、225Ac)的强穿透杀伤特性与靶向精准递送优势,可构建"交叉火力"效应,克服肿瘤异质性难题,覆盖传统ADC治疗耐药范畴;其二,其放射增敏特性或可重塑免疫抑制微环境,与PD-(L)1抑制剂、PARP抑制剂等形成多机制协同。此外,B7H3-PET探针可实现靶点表达的全身动态可视化,不仅可筛选RDC治疗优势人群,更能通过放射剂量学建模实时优化给药方案,推动诊疗一体化范式的进一步升级。